关注我们:
资讯
资源
机构
公示
工作
项目
活动
您好,欢迎光临中国善网!
登录
注册
帮助中心
QQ客服
热线咨询:0755-22919446
185-7554-6588
首页
资源对接
资源供应
资源需求
政府招标
慈善MALL
义购善品
网店申请
公益大使
关于我们
申请加入
公益活动
公益之星
个人中心
公益人才
公益招聘
公益求职
行业资讯
行业热点
民政要闻
行业动态
机构新闻
公益论坛
专家视野
公开公示
资源对接公告
会员单位报告
项目透明公示
资助信息公示
政策法规
其它
国际观察
企业CSR
慈展会资讯
善网公告
善简报
益来计划
中国善网:公益慈善资源 全要素对接平台
首页
:
新闻资讯
>
机构新闻
机构新闻
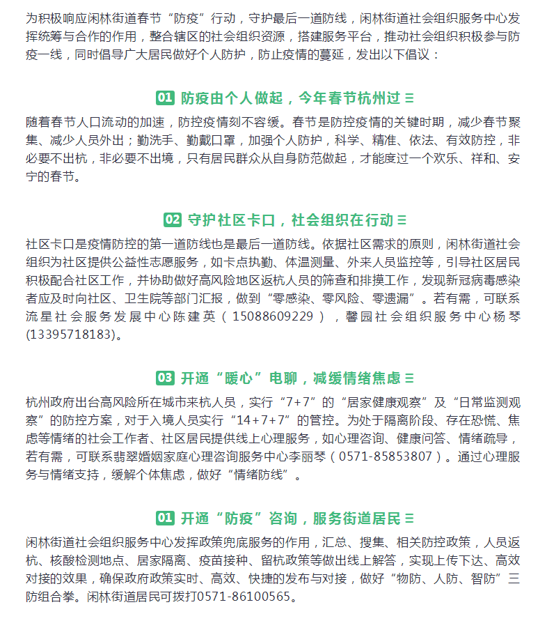
防疫在线,服务有“招” 闲林街道社会组织疫情防控响应书
来源:
作者:闲林街道社会组织服务中心
时间:2021-03-05 10:15:52
浏览:282次
上一篇:
没有上一篇了
下一篇:
【党旗领航·公益助学】南宁晋江商会2024年迎新春团拜会圆满成功
我要发布
分享到:
QQ空间
新浪微博
腾讯微博
微信
更多
机构新闻
民政要闻
行业热点
行业动态
机构新闻
更多
>
行业动态
河南杞县:刑警大队长敲诈1200万?
“AI与未来·向善向新”2026公益年会在京举行
陕西发布公益慈善组织从业人员守则,划定行为标尺
桐庐县“不动产慈善信托”荣获中华慈善奖
爱润童心 书启未来|世界读书日暨全民阅读活动周专家解读,共绘儿童阅读新图
取经东山寻良策,上杭禁毒再出发!!
香韵续传承 志愿再前行
从“有队伍”到“强能力”:前海社区心理志愿服务队迈入实战赋能2.0时代
桂韵飘香,葛润岭南|2026 年临桂区特色农产品(广州)推介会
筑安全屏障 护快乐童年
留言建议
您对网站有什么建议和要求请随时和我们联系,感谢您的支持!
请输入内容
上传附件
资助信息
感谢您分享政府、企业或者基金会的资助计划,感谢您的支持!
请输入内容
上传附件